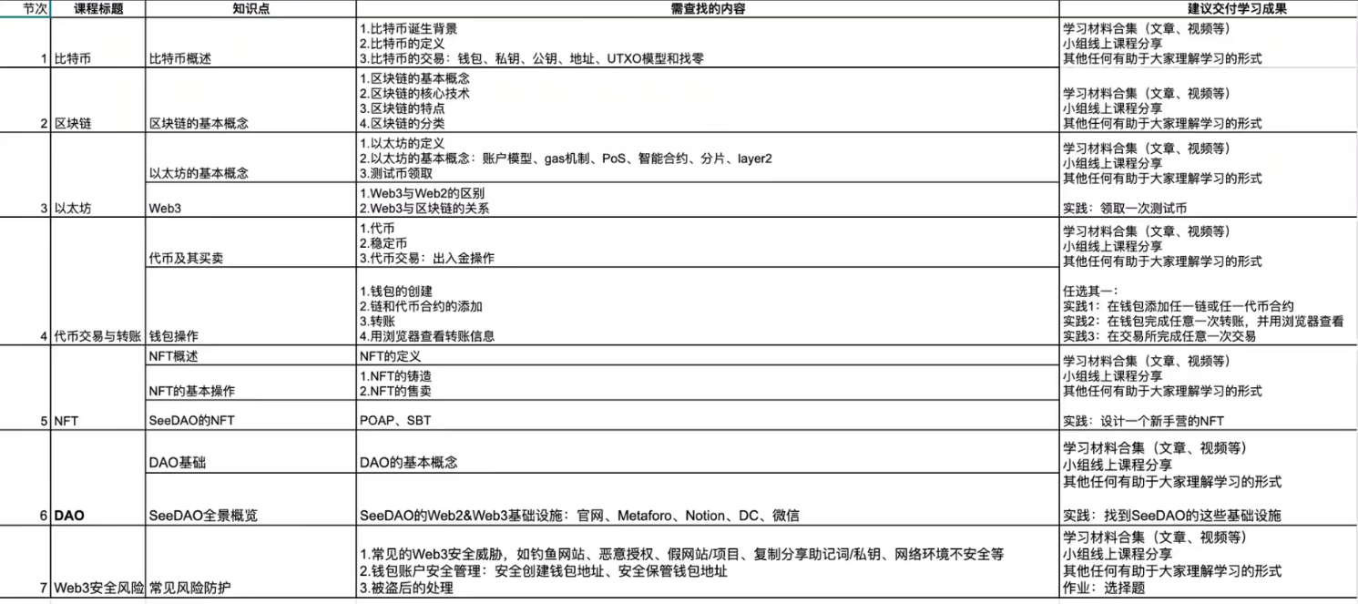
关于SeeDao队伍选题的投票
224 Views
11 Votes
0 Comments
Start Date
7/15/2023 9:21 PM
Close Date
7/22/2023 9:21 PM
Voting Rule
Select Only 1
Description
4、6、7选择一下
关于代币交易与转账主题
Votes:
6
Vote
关于Dao主题
Votes:
2
Vote
关于Web3安全风险主题
Votes:
3
Vote
Share
Link/QR Code
Copy
Scan QR code