格式样例:
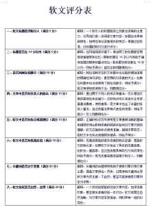
一、软文评价规则
1. 有明确的营销目的,植入了行为目标10分
2. 软文标题是否吸引人40分(基础分5分,字数14字以内加2分,使用数字加5分,使用语气标点加5分,使用问句加5分,靠近热点加5分,揭秘内幕加5分,有优惠信息加3分,有常用关键词加5分)
3. 软文中是否存在错别字及标点错误;5分
4. 软文内容是否连贯5分
5.主诉特点明确:突出主体,利用创意突出核心特点10分
6.多维度视角:不仅有生产者的视角,还有消费者、媒体、甚至同行的视角10分
7. 能激发共鸣:要抓住消费者的痛点,强调我们产品的卖点;10分
8. 软文结尾是否自然、恰当5分
9. 关键词植入是否过于密集5分
