EC232处理客户投诉
768 Views
40 Votes
0 Comments
Start Date
5/22/2025 9:31 AM
Close Date
12/31/2027 9:30 AM
Voting Rule
Select Only 1
Description
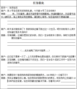
请上传投诉处理对话截图。
徐慧玉
Votes:
4
Vote
李博文
Votes:
6
Vote
罗嘉成
Votes:
6
Vote
吴越
Votes:
4
Vote
黄俊彤
Votes:
5
Vote
牛镜博
Votes:
4
Vote
姚睿泽
Votes:
1
Vote
傅思雨
Votes:
5
Vote
孙依依
Votes:
4
Vote
杨贝贝
Votes:
1
Vote